ADVANCED DAIRY PRODUCTS FILTRATION SOLUTION

You are here: Home » Applications » Food & Beverage » Dairy Products

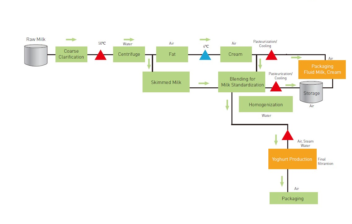
OVERVIEW OF DAIRY PRODUCTS FILTRATION

An advanced filtration process ensures product purity, superior texture, and extended shelf life while preserving the nutritional value and freshness of dairy. At LOONG Filtration, we provide dairies of all sizes with tailored filtration solutions that respect traditional craftsmanship while leveraging the precision of modern science. Whether you are producing fresh milk, yogurt, or cheese, our systems guarantee consistent safety and quality in every batch.
LOONG's filtration process is designed for efficiency and excellence:

CHOOSE THE RIGHT PRODUCTS FOR YOU

CUSTOMER CASES

  • Coconut Oil | How to Solve the Final Polishing Filtration Challenge to Ensure Product Purity and Safety
    LOONG & The Global Leader in Coconut OilI. Customer Challenge & In-Depth Needs Analysis1.1 Customer BackgroundA professional coconut product processor in Vietnam. The final "polishing filtration" stage in their high-quality coconut oil production line is critical, directly determining the clarity, g Read More
  • Kombucha|How to Increase Filtration Throughput for Herbal Tea?
    This case study details LOONG Filtration's depth lenticular filter solution for a Taiwanese herbal tea producer, increasing PES membrane throughput from 50L to 4,000L per batch. Read More
  • Ale Brewing | Building a High-Efficiency Clarification & Filtration System for New Breweries
    A deep dive into integrating professional filtration solutions to ensure beer quality, clarity, and microbial stability.Part 1: Customer Challenges & In-Depth Needs AnalysisCustomer BackgroundA newly established brewery in Europe specializing in 11°P Ale.What is Ale Brewery?Ale brewing utilizes "top Read More

CONTACT US NOW TO GET YOUR CUSTOM SOLUTION!

The products listed are examples only and others may be more suitable for your application. Specific recommendations can be obtained from LOONG Filtration.
INQUIRY
A SPECIALIST IN FILTRATION EXCELLENCE!
CONTACT US
 Tel: +86-571-26232618
 WhatsApp: +8619558243921
 Email:
sales@loongfiltration.com
Address: 19.Building 12, No. 42, Tianhe Road, Donghu Street, Linping, Hangzhou, Zhejiang,P.R. China

COMPANY

PRODUCT

APPLICATION

JOIN AGENT 
Copyright 2025 LOONG FILTRATION All Rights Reserved. SitemapPrivacy Policy